Slant *        6        Forum
Home Home Home
The Place to Go for Slant Six Info!
Click here to help support the Slant Six Forum!
It is currently Tue Nov 18, 2025 9:19 pm

All times are UTC-08:00




Post new topic  Reply to topic  [ 17 posts ]  Go to page 1 2 Next
Author Message
PostPosted: Sat Jan 16, 2021 5:45 pm 
Offline
Board Sponsor & SL6 Racer

Joined: Wed Oct 23, 2002 7:57 pm
Posts: 9057
Location: Waynesboro, Pa.
Car Model: 65 Valiant 2Dr Post
I have always spoke highly in favor of a low oil pressure cut off switch to shut down the engine in case of a loss in oil pressure. I am having some second thought now or at least some questions. Some of you electrical wizards may have a simple answer. Thank you for your help!

The Truck- 85 D100
The problem. Blowing fuse

I recently made some changes to my truck. While replacing the ignition switch and some old wires that had cracked coating,and a blown fusible link, I decided to run the HEI ignition system off of a relay directly from the battery. This is recommended by some so I decided to go ahead.

Fused power goes from the battery through the relay and then directly to the Coil + and HEI module. After all my changes the engine fired right up and ran fine. Then I hooked up my low oil pressure switch. It simply runs from the + coil stud to the inside of the truck to a toggle switch and then back out to the blocks oil port, where the 15# switch is at. Toggle switch inside is just to open the circuit until the pressure switch is opened by the engines oil pressure. Loose pressure? Switch grounds out and also grounds the + side of the coil & kills the engine. Simple, right.

Well, now every time the ignition switch is in the run position and the engine is not running it will blow the fuse feeding the ignition relay. Normally, when in the run position the engine is running so no problem. But just like today, I wanted to verify that everything was working as it should. So I turned the key to run, which fed the relay and ignition system. But within a few seconds it would blow the fuse. I am guessing the grounded pressure switch, creates a dead short to ground, which follows back to my new relay, fed by the fuse, which blows!! So how do I fix that?

Before I rewired the HEI, I was feeding the ignition module off of the original red, hot wire, that went to the original coil. The red wire tied into a circuit that included the red field wire to the alternator, the coil red, the voltage regulator red, and then went around and into the ignition switch and back out to the fusible link and battery.(All factory) Since their was a fusible link and the short would normally be very short in length, I didn't have problems. Or at least for a long time.

I do believe the other wiring problems I had were at least in part caused by the low oil pressure circuit I was running. The fusible link didn't blow "quickly" so it did its job. Plus there was a lot more distance and wiring between the dead short at the coil and the fusible link the way it was wired up before.

_________________
2 Mopars come with Spark plug tubes. One is a world class, racing machine. The other is a 426 CI. boat anchor!
Image
12.70 @ 104.6
Image


Top
   
PostPosted: Sat Jan 16, 2021 7:08 pm 
Offline
Supercharged
User avatar

Joined: Thu Jan 27, 2005 8:32 pm
Posts: 7834
Location: Portland-ish
Car Model: Fiat 500e
You wired in a pressure (de)activated short and now you blow fuses. What's the purpose of the toggle switch again? To only blow fuses when you want to?

If you must have a loss of oil pressure cut the ignition do it with a normally closed relay. Feed switched 12V to the relay coil and connect the ground to the pressure switch. When you lose oil pressure the relay will be activated and open the circuit.

_________________
Joshua


Top
   
PostPosted: Sun Jan 17, 2021 6:27 am 
Offline
Turbo EFI
User avatar

Joined: Mon Jan 12, 2015 5:55 am
Posts: 1434
Location: Brightwood, VA
Car Model: 1965 Plymouth Belvedere I
My ignition is configured with a relay as well. I have fused power switched on, via relay, to my HEI.
Fused power goes to the input relay (switched) contacts. The HEI power is connected via the Normally Open relay contacts. The relay is controlled by the ignition switch (Run) for power to the relay coil + and the relay coil ground - is routed, through the oil pressure switch contacts, to ground. This way, if oil pressure drops, the ground to the relay is removed and the ignition is cut off. I will try to draw up a schematic which might make this a little easier to see.

_________________
-MattMan
LEANED & MEAN
Image


Top
   
PostPosted: Sun Jan 17, 2021 7:45 am 
Offline
Turbo EFI
User avatar

Joined: Mon Jan 12, 2015 5:55 am
Posts: 1434
Location: Brightwood, VA
Car Model: 1965 Plymouth Belvedere I
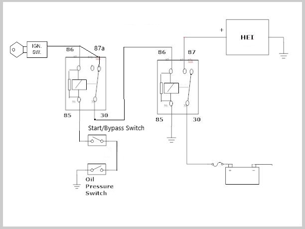
Rick, this is how my 65 Belvedere is wired. My ignition switch has IGN1 an d IGN2 contacts. IGN1 is the ignition power in normal running mode. IGN2 is the resistor bypass line to the OE ignition coil. I use IGN2 to supply power directly to the HEI module when starting. This is to insure the oil pressure switch has time to close (oil pressure) for the relay to have its ground connected for the RUN circuit.
Your truck may not have a 'resistor bypass' circuit, which is why that particular connection is shown in red as optional.
Hope this helps.
Attachment:
IgnitionWiring.jpg
IgnitionWiring.jpg [ 28.45 KiB | Viewed 6278 times ]

_________________
-MattMan
LEANED & MEAN
Image


Last edited by Badvert65 on Sun Jan 17, 2021 8:20 am, edited 1 time in total.

Top
   
PostPosted: Sun Jan 17, 2021 8:08 am 
Offline
Supercharged
User avatar

Joined: Thu Jan 27, 2005 8:32 pm
Posts: 7834
Location: Portland-ish
Car Model: Fiat 500e
That's a good schematic, but IGN2 is not optional. Unless you want the engine to crank and crank until it gets oil pressure.

_________________
Joshua


Top
   
PostPosted: Sun Jan 17, 2021 8:15 am 
Offline
Turbo EFI
User avatar

Joined: Mon Jan 12, 2015 5:55 am
Posts: 1434
Location: Brightwood, VA
Car Model: 1965 Plymouth Belvedere I
Quote:
That's a good schematic, but IGN2 is not optional. Unless you want the engine to crank and crank until it gets oil pressure.
OK, I made a small correction.
On my 65, it is not optional.
I meant it might be optional on an 85 Ram truck. I don't know what the ignition switch outputs are for that particular vehicle.
I don't know if Rick's truck has separate IGN1 and IGN2 circuits.

_________________
-MattMan
LEANED & MEAN
Image


Top
   
PostPosted: Sun Jan 17, 2021 8:48 am 
Offline
Board Sponsor & SL6 Racer

Joined: Wed Oct 23, 2002 7:57 pm
Posts: 9057
Location: Waynesboro, Pa.
Car Model: 65 Valiant 2Dr Post
Quote:
Unless you want the engine to crank and crank until it gets oil pressure.
That was the purpose of the toggle switch. The old MP manual and the instructions that came with the Mopar switch from years ago said to just hook the ground wire to the + side of the coil. That made you have to crank until it pressure up the switch to 15#. Flip the toggle and it took away the ground till it started. It is now obvious to me that this is just dead shorting the whole circuit. Not a good thing.

Josh, Some of us do not understand or comprehend electrical things at all. I can struggle for an hour trying to figure out what happens on a simple circuit and even following the FSM wiring diagrams is a nightmare for us.
For you, I understand it is a piece of cake. Congrats.

Thanks for the drawing Matt. I'll go take a couple hours and digest it. :D

_________________
2 Mopars come with Spark plug tubes. One is a world class, racing machine. The other is a 426 CI. boat anchor!
Image
12.70 @ 104.6
Image


Top
   
PostPosted: Sun Jan 17, 2021 9:10 am 
Offline
Board Sponsor & SL6 Racer

Joined: Wed Oct 23, 2002 7:57 pm
Posts: 9057
Location: Waynesboro, Pa.
Car Model: 65 Valiant 2Dr Post
So in you setup Matt, the oil cut off switch is a normally open (pressure to close) switch? Correct? My MP one is a normally closed.

Your set up makes perfect sense and will eliminate the dead short I have created. :?

So my truck did not have any ballast resistor. What would I do with Ign.#2 in that case.

Thanks all!

_________________
2 Mopars come with Spark plug tubes. One is a world class, racing machine. The other is a 426 CI. boat anchor!
Image
12.70 @ 104.6
Image


Top
   
PostPosted: Sun Jan 17, 2021 10:11 am 
Offline
Turbo EFI
User avatar

Joined: Mon Jan 12, 2015 5:55 am
Posts: 1434
Location: Brightwood, VA
Car Model: 1965 Plymouth Belvedere I
I am trying to find a schematic diagram for your truck, to see exactly how you should wire it.

_________________
-MattMan
LEANED & MEAN
Image


Top
   
PostPosted: Sun Jan 17, 2021 10:59 am 
Offline
Supercharged
User avatar

Joined: Thu Jan 27, 2005 8:32 pm
Posts: 7834
Location: Portland-ish
Car Model: Fiat 500e
Rick,

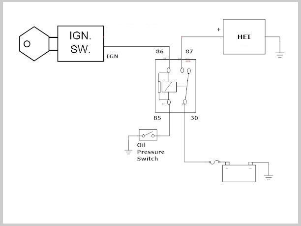
Yes, electronics are my trade. Drawing on the computer is not though so I can't easily create a diagram for you, but I think I can do one without going crazy. In fact I'll cheat and use MattMan's and go from there.
Attachment:
IgnitionWiring.jpg
IgnitionWiring.jpg [ 21.83 KiB | Viewed 6241 times ]
This diagram will get you an engine that only has ignition power when the ignition switch is on AND the oil pressure switch grounds the HEI relay. This is opposite operation of most oil pressure switches. With your existing ground-on-low-pressure switch the engine will only have ignition power with low oil pressure.

What do we do? Change the switch to one that opens on low pressure to de-energize the HEI relay or add a second relay as a cut-out. This is the second diagram. Cut-out relay is on the left. Circuit operation is like this... With the ignition switch on and bypass switch open the ignition will always have power through the cut-out relay's normally closed contacts. With the ignition on, bypass switch closed and the oil pressure switch closed the relay will energize and open the contacts killing control power to your HEI relay. Open the bypass switch or oil pressure switch the relay is de-energized and ignition switch power passes to the HEI relay.
Attachment:
IgnitionWiring 2.jpg
IgnitionWiring 2.jpg [ 26.5 KiB | Viewed 6241 times ]
Do I really need a second relay you might be asking? No, you don't. But that's another diagram, the circuit explanation is a little more complex and component selection becomes more important.

Honestly I would not have the ignition cut off by low oil pressure for safety reasons. What I would do is a warning buzzer like air-brake equipped vehicles are supposed to have. Low oil pressure would turn on the light and buzzer. The operator would then make the choice of whether or not to kill the engine.

_________________
Joshua


Top
   
PostPosted: Sun Jan 17, 2021 11:20 am 
Offline
Board Sponsor & SL6 Racer

Joined: Wed Oct 23, 2002 7:57 pm
Posts: 9057
Location: Waynesboro, Pa.
Car Model: 65 Valiant 2Dr Post
Thanks Josh. I definitely do not want to have two relays or over complicate it. So one more question.

If I use Matt's drawing. Change my shut off switch to normally open. Could I not just manually ground the #85 wire before the switch just for start up?

And I do like the kill switch especially in my race car. At 100 mph I don't care to see a light , look at oil pressure and then reach for a key. Just kill the engine. I'm going in a straight line and will drift off the track. :D

_________________
2 Mopars come with Spark plug tubes. One is a world class, racing machine. The other is a 426 CI. boat anchor!
Image
12.70 @ 104.6
Image


Top
   
PostPosted: Sun Jan 17, 2021 11:23 am 
Offline
Turbo EFI
User avatar

Joined: Mon Jan 12, 2015 5:55 am
Posts: 1434
Location: Brightwood, VA
Car Model: 1965 Plymouth Belvedere I
Rick, This is the oil pressure switch I am using. I like it because it has separate terminals for the relay connections and the 'ground signal' for the dash indicator light. I also like the fact that it fits the slant oil pump without an adapter.
Attachment:
OilPrSw.JPG
OilPrSw.JPG [ 43.61 KiB | Viewed 6231 times ]

_________________
-MattMan
LEANED & MEAN
Image


Top
   
PostPosted: Sun Jan 17, 2021 11:36 am 
Offline
Board Sponsor & SL6 Racer

Joined: Wed Oct 23, 2002 7:57 pm
Posts: 9057
Location: Waynesboro, Pa.
Car Model: 65 Valiant 2Dr Post
What about this ?
Quote:
If I use Matt's drawing. Change my shut off switch to normally open. Could I not just manually ground the #85 wire before the switch just for start up?
The 3 prong switch looks like the factory 85 Dodge truck oil pressure switch.

_________________
2 Mopars come with Spark plug tubes. One is a world class, racing machine. The other is a 426 CI. boat anchor!
Image
12.70 @ 104.6
Image


Top
   
PostPosted: Sun Jan 17, 2021 11:49 am 
Offline
Supercharged
User avatar

Joined: Thu Jan 27, 2005 8:32 pm
Posts: 7834
Location: Portland-ish
Car Model: Fiat 500e
Quote:
Thanks Josh. I definitely do not want to have two relays or over complicate it. So one more question.

If I use Matt's drawing. Change my shut off switch to normally open. Could I not just manually ground the #85 wire before the switch just for start up?

And I do like the kill switch especially in my race car. At 100 mph I don't care to see a light, look at oil pressure and then reach for a key. Just kill the engine. I'm going in a straight line and will drift off the track. :D
The ignition kill can lead to a loss of vehicle control. If you lose oil pressure in a corner, cutting the ignition it can severely change the torque applied to the rear tires by immediate application of full engine braking. You could quite easily spin out and hit an immovable object. Do you want that to happen at 100 MPH? Cars aren't built with low-oil shutoff. This is a motor vehicle, not some stationary engine running a water pump or some such. You are more important than the engine. Unexpected loss of power could cost you your life.

Put a current limiting resistor in your ignition feed to the relay and you'll stop blowing fuses. Move the oil pressure switch connection to the relay coil. The oil pressure switch will pull down the voltage to the relay coil so that it opens. If you want to be able to start the engine without oil pressure put a switch in line with the oil pressure switch to disable it. Don't do this in a motor vehicle! Only do this for circumstances where losing engine power will not endanger life.
Attachment:
Ignition Resistor Mod.png
Ignition Resistor Mod.png [ 35.89 KiB | Viewed 6222 times ]

_________________
Joshua


Top
   
PostPosted: Sun Jan 17, 2021 11:53 am 
Offline
Turbo EFI
User avatar

Joined: Mon Jan 12, 2015 5:55 am
Posts: 1434
Location: Brightwood, VA
Car Model: 1965 Plymouth Belvedere I
Rick, my diagram should work perfectly on your race car. I am looking over a truck wiring diagram (I also have an electronics background) and I don't see why it couldn't be made to work on your truck. As far as the oil pressure switch goes, I can't really recall where I found it, but it was likely a Mopar application.

_________________
-MattMan
LEANED & MEAN
Image


Top
   
Display posts from previous:  Sort by  
Post new topic  Reply to topic  [ 17 posts ]  Go to page 1 2 Next

All times are UTC-08:00


Who is online

Users browsing this forum: No registered users and 5 guests


You cannot post new topics in this forum
You cannot reply to topics in this forum
You cannot edit your posts in this forum
You cannot delete your posts in this forum
You cannot post attachments in this forum

Search for:
Jump to:  
Powered by phpBB® Forum Software © phpBB Limited